반응형
- Error : 컴파일 시 문법적인 오류와 런타임 시 발생하여 프로세스에 심각한 문제를 야기 시켜 프로세스를 종료 시킬 수 있습니다.
Exception과 다르게 에러가 발생할 경우 코드를 고치지 않고서는 해결이 불가능 합니다.
ex) StackOverflowError, OutOfMemoryError - Exception : 컴퓨터 시스템의 동작 도중 예기치 않았던 이상 상태가 발생하여 수행 중인 프로그램이 영향을 받는 것을 의미 합니다.
Checked Exception, Unchecked Exception 두 종류의 예외가 존재 합니다.
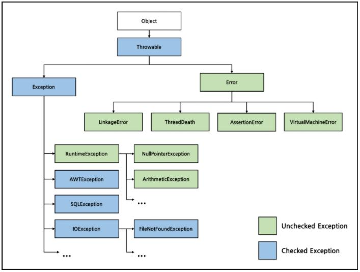
Checked Exception과 Unchecked Exception
| Checked Exception | Unchecked Exception | |
|---|---|---|
| 처리여부 | 반드시 예외처리 해야함 | 명시적으로 하지 않아도 됨. |
| 확인시점 | 컴파일시점 | 런타임 시점 |
| 대표 예외 | IOException, ClassNotFoundException | NullPointerException, IndexOutOfBoundException |

이미지에서 보는 것처럼 RuntimeException과 이를 상속한 클래스가 Unchecked Exception입니다.
Checked Exception과 Unchecked Exception의 명확한 구분 기준은 '처리해야 하는가' 입니다.
Checked Exception이 발생할 수 있는 메소드라면 try/catch나 throw로 처리 해야합니다. 반면 Unchecked Exception은 명시적 처리를 하지 않아도 됩니다. 개발자의 부주의로 발생하는 경우가 많습니다.
예외 처리
예외를 처리하는 방법에는 예외 복구, 예외 처리 회피, 예외 전환 방법이 있습니다.
- 예외 복구
- 예외 상황을 파악하고 문제를 해결해서 정상 상태로 돌려놓는 방법
- 예외를 잡아서 일정 시간, 조건만큼 대기하고 다시 재시도를 반복, 반복 횟수를 초과하면 예외를 발생시킴.

- 예외처리 회피
- 예외 처리를 직접 담당하지 않고 호출한 쪽으로 던져 회피하는 방법
- 역할을 분담하고 있는 관가 아니라면 예외를 그냥 던지는 것은 무책임

- 예외 전환
- 예외 회피처럼 그냥 던지지 않고 적절한 예외로 전환해서 넘기는 방법

반응형
'IT > Java' 카테고리의 다른 글
| [Java] Optional이란?? (0) | 2025.05.23 |
|---|---|
| [Java] List Grouping 하는 방법 (0) | 2025.02.10 |
| Primitive Type과 Reference Type (0) | 2021.04.07 |
| JAVA 제네릭(Generic) 이해하기 (0) | 2021.04.06 |
| JVM의 이해 (0) | 2021.04.05 |
댓글